应用于LED照明之单级高功因反激式转换器
Single-Stage High Power Factor Flyback for LED Lighting
摘要
本文说明单级高功因反激式转换器 (Flyback
converter) 如何以少量的组件与简单的控制方式提高输入功率因数 (Power
Factor, PF),降低输入电流谐波。内容包括功率因数的定义、高功因反激式转换器动作原理、峰值电流控制
(Peak-current mode control) 与固定导通时间控制 (Constant on-time
control)、输入电压前馈补偿 (Feed-forward compensation)、以及总谐波失真
(Total Harmonic Distortion, THD)优化。
一、前言
近年来,发光二极管 (Light-Emitting Diode, LED) 技术发展迅速,由于其具有发光效率高、长寿命与不含汞等优势,已经被视为下一代主要照明源。随着环保意识抬头,大家对于LED驱动器的要求不再只是点亮,对于节能的要求也愈来愈严格。美国能源之星
(Energy Star) 规定功率高于5W 的住宅照明驱动器之功率因数必须大于0.7,商业照明大于0.9。本文将探讨照明用
LED 驱动器如何以少量的组件与简单的控制方式提高输入功率因数,降低输入电流谐波,以达到规范要求,并且实现节能的目的。
二、功率因数
由于能源日益短缺,促使人们越來越重视电子装置的用电效率。传统的电源转换器大多使用二极管整流器与电解电容对输入电源进行整流,此种架构虽然简单,但由于输入电流严重非线性失真,造成低频谐波大量增加,导致功率因數低落。功率因数指实功率
(Real power) 与视在功率 (Apparent power) 间的比值,是衡量电力利用效率高低的指标。若功率因數低落,要产生相同功率输出时所需要的电流就会提高。当电流提高时,电路系统的能量损失就会增加,造成相关电力设备的容量也随之增加。电力公司为了反应较大容量设备及浪费能量的成本,一般会对功率因数较低的工商业用户以较高的电费费率来计算电费。
功率因数定义如下:

其中P代表实功率;S代表视在功率,是电压和电流均方根值
(RMS) 的乘积。纯电阻负载的视在功率等于实功率,其功率因数为1。
若负载是由电感、电容及电阻组成的线性负载,能量可能会在负载端及电源端往复流动,造成实功率下降。线性组件组成的电路,若电压是正弦波,其电流会是相同频率的弦波,而其视在功率与实功率的关系为

其中,θ 是电流和电压之间的相位角,功率因数等于此角的余弦
cosθ,也可以称为位移功率因数 (Displacement Power Factor, DPF)。
若负载中有电感、电容及电阻以外的组件(非线性负载),会造成输入电流的波形扭曲。视在功率包括所有谐波成份,此时功率因数中不但有电压和电流之间的相位差导致的位移功率因数,也会有对应谐波成份的失真功率因数
(Distortion power factor),其定义如下:

THDi 为负载电流的总谐波失真。I1,rms 为电流的基频成份,而
Irms 为总电流,二者都以均方根值表示。上述定义假设电压仍维持正弦波,没有失真,此假设接近一般实际应用的情形。若将失真功率因数乘以位移功率因数,即可得到总功率因数,也可称为真功率因数,或直接简称为功率因数:

欧盟为了规范电子装置的功率因数,设置谐波的标准
EN61000-3-2。若要通过该规范,电子装置就必须具备功率因数修正
(Power Factor Correction, PFC) 技术。接下来将介绍应用于
LED 照明的高功因驱动电路。
三、高功因反激式转换器动作原理
LED照明灯具的功率通常低于100W,操作在临界导通模式 (Critical
Conduction Mode, CRM) 或不连续导通模式 (Discontinuous Conduction
Mode, DCM) 是比较合适的选择。在各种隔离型切换式转换器 (Isolated
switching converter) 中,组件最少并且架构最简单的是反激式转换器。因此,LED
照明驱动器时常采用操作在 CRM 或 DCM 的反激式转换器,其基本电路图示于图一,而图二为其理想电流波形图。从伏-秒平衡原理,输出电压
VO 与输入电压 Vin 间的关系为:

其中,Don 为功率开关 Q1
的导通占空比, Doff 为输出二极管 DO 的导通占空比,如图二所示。
利用法拉第定理,可以推导出变压器 TX1 的激磁电感L的电流纹波如下:

由于工作在 CRM 或 DCM,电流在每个切换周期都会降为零,因此电流纹波大小等于电流峰值,如(7)式。

如果输入电压为正弦波,输入电压可以表示如下:

其中,ω = 2π • fL,fL 为输入电压频率
(50~60Hz)。假设控制功率开关导通时间 ton 为固定,则

也就是电感的峰值电流呈现与电压同相位的正弦波,其峰值为
IL,pk:

如果在桥式整流的前端有电磁干扰 (Electromagnetic Interference,
EMI) 滤波器,通常这个滤波器为了要滤除高频的开关纹波与噪声,其等效差模
(Differential mode) 角频率将远低于功率开关 Q1
的切换频率,但高于输入电压的频率 fL。因此输入电流就是电感纹波的平均值。依三角形平均法,输入电流可表示如(11)式。

若是操作在 DCM,ts(t) 固定,控制芯片只要把 ton(t)
固定,就可以让输入电流 iin(t) 和输入电压
Vin(t) 同相,因此理论上其功率因数为1.0。
若是操作在 CRM,ts(t) 随 Vin(t) 变化,即使控制芯片把
ton(t)固定,iin(t) 和 Vin(t)仍非完全同相。因此理论上操作在
CRM 的反激式转换器 PF 和 THD 比操作在 DCM 略差。但操作在 CRM 时,峰值电流较低,并且
EMI 比较容易解决,因此操作在 DCM 和 CRM 的控制芯片都有人采用。

图一、反激式转换器电路图

(a) CRM

(b) DCM
图二、反激式转换器理想电流波形图

图三、CRM反激式转换器理想电流波形图
图三为操作在 CRM 的反激式转换器理想电压电流波形图。假设功率因数等于1.0,输入电流的有效值可以表示成平均电流峰值的
。再利用功率关系,可推得(12)式

由(11)式可得

其中,ton,pk 为输入电压在峰值时的
ton,ts,pk 亦然。结合(10),(12),(13)式,ton,pk
表示如下

观察(14)式可得知,导通时间 ton会随输入电压、输入功率、电感
L 以及切换周期 ts 而变化。
四、峰值电流控制与固定导通时间控制
常见的两种 PFC 控制方式为峰值电流控制与固定导通时间控制,以下分别介绍之。
1.峰值电流控制:
欲实现峰值电流控制 PFC 必须检测输入电压,其功能方块图如图四所示。图四中的
VM 为市电输入经过桥式整流后的电压,VM 经电阻
RM1、RM2 分压后进入控制芯片。反馈信号 VFB
与参考电压 VREF 经过一个低带宽的转导放大器
(Operational Transconductance Amplifier, OTA),得到电压 VCOMP,然后与
VMULT 相乘。反馈信号 VFB 可能来自输出电压分压、输出电流检测或原边控制
(Primary Side Control, PSR)。将转导放大器的带宽设计远低于输入电压频率,其输出
VCOMP 就会是纹波很小的直流电压。因此,乘法器 (Multiplier)
的输出VMO与VM成正比,也就是与输入电压成正比。当电感峰值电流的检测电压
CS 与乘法器的输出电压 VMO 相等时,将脉冲宽度调变
(Pulse Width Modulation, PWM) 信号重置为 OFF,截止功率开关 Q1,因此电感电流峰值将维持与输入电压同相的正弦波形,达到高功因的效果。

图四、峰值电流控制PFC功能方块图
2.固定导通时间控制:
固定导通时间控制 PFC 功能方块图如图五所示,内部包含了一个斜波发生器
(Ramp Generator),而省略了成本较高且设计复杂的乘法器。架构简单的斜波发生器可以不需要检测输入电压,自行产生一个固定斜率
SRAMP 的电压斜波 VRAMP。当 VRAMP
等于 VCOMP 时,将 PWM 信号重置为 OFF,截止功率开关Q1。
VCOMP 的来源和峰值电流控制PFC相同,也是反馈信号 VFB
与参考电压 VREF 经过一个转导放大器的输出。同样地,将转导放大器的带宽设计远低于输入电压频率,其输出
VCOMP 就会是纹波很小的直流电压。若在一个市电周期之内,VCOMP
几乎维持不变,并且 VRAMP 的斜率 SRAMP 也是固定不变,则功率开关
Q1 的导通时间 ton 就会固定,如 (15) 式,因此电感电流峰值将维持与输入电压同相的正弦波形,达到高功因的效果。

然而 VCOMP 合适的操作范围受限于转导放大器的线性区间,一般的设计约为
0.8~4.2V。若斜率 SRAMP 由芯片内部固定,则导通时间
ton 也会受到限制。由 (14) 式可得知,在特定的输入电压与输入功率之下,导通时间
ton 与电感 L 相关,若 ton 受限则代表电感的选用也会受限。因此,有些控制芯片会设置一个
RAMP 脚位,让使用者外部连接电阻或电容来调整斜率
SRAMP,避免芯片的应用范围受限。

图五、固定导通时间控制PFC功能方块图
以上两种控制方式都可以操作在 CRM 或是 DCM。若操作在 CRM,控制芯片必须有零电流检测
(Zero Current Detection) 电路,当侦测到反激式转换器的二次侧电流降为零的时候,把功率开关
Q1 导通。若操作在 DCM,控制芯片必须有振荡器 (Oscillator),在每一个固定周期
ts 将功率开关 Q1 导通。有些DCM控制芯片会设置一个
RT (或CT) 脚位,让使用者外部连接电阻或电容来调整周期
ts。
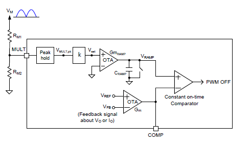
五、输入电压前馈补偿
采用固定导通时间控制 PFC,无论是否设置
RAMP 脚位让使用者调整斜波斜率 SRAMP,输入电压不同都会造成不同的
COMP 电压准位 VCOMP。在控制芯片中,时常以 VCOMP
判断负载的轻重状态,例如: VCOMP 低于某一个固定电压时,判断为轻载,此时可进入突发模式(Burst
mode)以提升轻载效率。若是不同输入电压对应到不同的
VCOMP,则进入突发模式的负载状态也会不同,这样的控制比较不理想。立锜科技
(Richtek) 生产的 PFC 控制芯片
RT7300与RT7302在固定导通时间控制中加入了输入电压前馈补偿,可以让输入电压不同时的VCOMP
不会有太大的变化。图六为具输入电压前馈补偿的固定导通时间
PFC 功能方块图。电压 Vset 经过转导放大器向电容
CRAMP 充电,直到 VRAMP 电压与控制电压
VCOMP 相等,这段时间就等于是固定的导通时间
ton。

其中,电容 CRAMP 与转导 GmRAMP
是由控制芯片内部设定,而 VCOMP 则由负反馈稳压得来。合并
(14) 式和 (16) 式, VCOMP 可以表示如下:

由 (17) 式得知,若 Vset 是控制芯片内部固定的常数,则
VCOMP 会与 Vin,rms 成反比。在图六中, VM 为市电输入经过桥式整流后的电压,控制芯片侦测
VM 经电阻 RM1、RM2 分压后的峰值
VMULT,pk,并乘以常数 k 做为 Vset。因此 Vset
可以表示如下:

將 (18) 式代入 (17) 式可得

因此,在系统参数固定之下,VCOMP 只随
Pin 变化,而不受输入电压影响,这就达到前馈补偿的效果。

图六、具输入电压前馈补偿的固定导通时间PFC功能方块图
六、总谐波失真优化
在先前的章节有提到,理论上操作在 CRM 的反激式转换器
PF 和 THD 比操作在 DCM 略差。本文提出一种总谐波失真优化电路 (THD optimizer),能改善操作在
CRM 的反激式转换器的 PF 和 THD。
将 (9) 式代入 (11) 式:

观察 (20) 式可以得知,如果功率开关的导通时间
ton 固定,输入电流 iin 与输入电压
Vin 之间仍存在导通占空比 Don 的关系。若能让
ton 与 Don 成反比,即可让 iin 与 Vin
更接近完全同相。由于功率开关的切换周期远低于市电周期,因此以上一个切换周期的
Don 来调整这一个周期的 ton,在整个市电周期可以视为几乎没有延迟。参照图七,在
Vset 与转导放大器之间插入总谐波失真优化电路,以
PWM 信号作为调整斜波斜率的参数,其理想波形图示于图八。因此
Vset2 可以表示如下:

将 (21) 式代入 (16) 式:

如 (22) 式所示,加入总谐波失真优化电路可以让 ton
与 Don 成反比,因此可以让 iin 与 Vin 更接近完全同相。图九为从实际的硬件电路量测到的输入电压
Vin 与输入电流 iin 波形,其工作条件为输入电压
230VAC、输出电压 30V、输出电流 350mA。在同样的系统参数之下,控制芯片未加入总谐波失真优化电路的
THD 约为 13.83%;加入总谐波失真优化电路之后,THD 降为
5.28%。从波形可以明显看出,加入总谐波失真电路优化之后,输入电流波形更近似于与输入电压同相位的正弦波。

图七、总谐波失真优化电路

图八、总谐波失真优化电路理想波形
七、总结
本文描述了单级高功因反激式转换器的动作原理,并且说明了固定导通时间控制
PFC 搭配输入电压前馈补偿,可以让输入电压不同时,COMP 电压准位不会有太大的变化。此外,加入总谐波失真优化电路,可大幅降低输入电流谐波,并以实测波形予以验证。

(a) 未加入总谐波失真优化电路

(b) 加入总谐波失真优化电路
(Vin : 100V/div, iin : 100mA/div,
time: 5ms/div)
图九、硬件电路量测到的输入电压与电流波形